资讯中心

首页 > 资讯中心 >
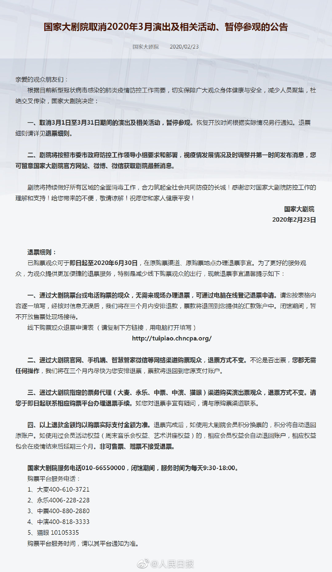
国家大剧院3月演出取消
2020-02-23 12:21 来源:人民日报微博


  国家大剧院官网发布通告,取消3月1日至3月31日期间的演出及相关活动,暂停参观。恢复开放时间将根据实际情况另行通知。已购票观众可于即日起至2020年6月30日,在原购票渠道、原购票地点办理退票事宜。